介接流程
本章節說明歐買尬全方位金流服務之整體交易流程,協助商家快速了解交易從建立訂單至完成付款之完整介接步驟。
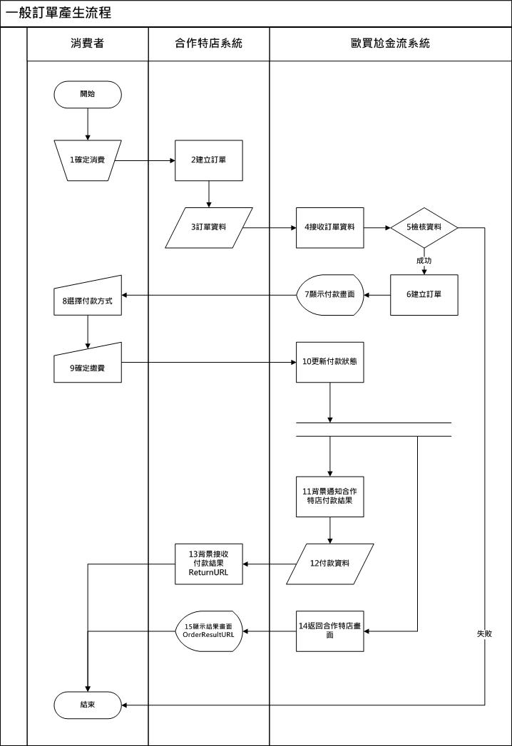
一般訂單產生流程

※ [圖2-1]特店與歐買尬金流系統介接循序圖
| 處理角色 | 時機點 | 流程名稱 | 處理說明 |
|---|---|---|---|
| 消費者 | 1.確定消費 | 消費者正在 特店內作消費。 | |
| 特店 | 消費後 | 2.建立訂單 | 特店收到消費者的請求並建立訂單。 |
| 特店 | 3.傳送訂單 | 特店建立訂單後,傳送訂單資料至 歐買尬金流,透過歐買尬金流提供的 API ( AioCheckOut ) 開始付款。 | |
| 歐買尬金流 | 4.接收訂單 | 接收並解析 特店傳送過來的訂單資料。 | |
| 歐買尬金流 | 5.檢核資料 | 檢核特店的訂單資料正確性,正確則進入下個處理流程,不正確則停止付款交易並回傳錯誤資訊。 | |
| 歐買尬金流 | 6.產生訂單 | 確立特店訂單資料無誤後,於 歐買尬金流產生特店的訂單。 | |
| 歐買尬金流 | 7.顯示付款畫面 | 依特店所傳送的付款方式參數,顯示可使用的金流付款功能提供消費者操作。 | |
| 消費者 | 8.選擇付款方式 | 消費者選擇要使用的付款方式。 | |
| 如果訂單資料已有傳送指定付款方式 [ChoosePayment]時就不用作選擇。 | |||
| 消費者 | 9.確定繳費 | 消費者依據選擇的付款方式作繳費。 | |
| 歐買尬金流 | 10.更新付款狀態 | 依消費者使用的付款方式,更新訂單的付款狀態。 | |
| 歐買尬金流 | 11.背景通知 特店付款結果 | 歐買尬金流確認消費者付款完成後,會以背景 (Server POST)通知特店。 | |
| 歐買尬金流 | 12.付款資料 | 歐買尬金流準備好消費者付款完成的資料後,透過訂單資料設定的回傳位址 [ReturnURL]送至特店。 | |
| 特店 | 收到付款通知後 | 13.背景 (Server POST)接收付款結果 | 特店接收並解析 歐買尬金流傳送過來的 付款結果通知資料,並自行更新特店的訂單付款狀態。 |
| 歐買尬金流 | 14.返回特店畫面 | 歐買尬金流於背景 (Server POST) 通知特店訂單付款狀態後,前景 (網頁)重新導向至訂單資料設定的付款結果網址[OrderResultURL],如果付款結果網址[OrderResultURL]參數沒有值時,會導向歐買尬金流的付款結果頁。 | |
| 歐買尬金流的付款結果頁可以顯示「 返回商店」 按鈕,條件是訂單資料的返回 特店網址 [ClientBackURL]要有填值。 | |||
| 特店 | 15.顯示結果畫面 | 特店收到歐買尬金流的重導向請求後,顯示付款結果畫面讓消費者知道交易已經完成。 |
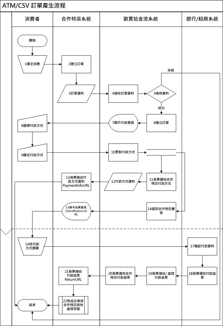
ATM / CSV 訂單產生流程

※ [圖2-2]特店與歐買尬金流系統介接循序圖
| 處理角色 | 時機點 | 流程名稱 | 處理說明 |
|---|---|---|---|
| 消費者 | 1.確定消費 | 消費者決定特店中消費。 | |
| 特店 | 消費後 | 2.建立訂單 | 特店收到消費者的請求並建立訂單。 |
| 特店 | 3.訂單資料 | 特店建立訂單後,準備好訂單資料,透過歐買尬金流提供的 API ([AioCheckOut]) 開始付款。 | |
| 歐買尬金流 | 4.接收訂單資料 | 歐買尬金流,接收並解析特店傳送過來的訂單資料。 | |
| 歐買尬金流 | 5.檢核資料 | 檢核特店的訂單資料正確性,若資料有異常,則停止付款交易,否則進入下個處理流程。 | |
| 歐買尬金流 | 6.建立訂單 | 確立特店訂單資料無誤後,於歐買尬金流建立特店的訂單。 | |
| 歐買尬金流 | 7.顯示付款畫面 | 訂單建立後,歐買尬金流,依據訂單資料所傳遞的付款方式,顯示可使用的金流付款功能,供消費者選擇付款。 | |
| 消費者 | 8.選擇付款方式 | 消費者選擇要使用的付款方式。 | |
| 消費者 | 如果訂單資料已有傳送指定付款方式 [ChoosePayment]時就不用作選擇。 | ||
| 消費者 | 9.確定付款方式 | 消費者依選擇的付款方式進行繳費。 | |
| 歐買尬金流 | 10.更新付款方式 | 歐買尬金流依據消費者選擇的付款方式,確定並更新付款方式。 | |
| 歐買尬金流 | 11.背景通知特店付款方式 | 確定消費者付款方式後, 歐買尬金流於背景通知特店。 | |
| 歐買尬金流 | 12.付款方式資料 | 歐買尬金流系統準備好消費者選擇的付款方式及繳費資訊等資料後, 透過訂單資料設定的回傳位址[PaymentInfoURL]送至特店。 | |
| 特店 | 產生虛擬帳號後 | 13.背景接收付款方式資料 | 特店接收並解析歐買尬金流傳送過來之消費者所選擇之付款方式及繳費資訊等資料。 |
| 歐買尬金流 | 14.返回特店畫面 | 歐買尬金流於背景通知特店消費者所選擇的付款方式及繳費等資訊後,於前景重新導向至訂單資料設定的繳費資訊通知網址 [ClientRedirectURL]。 | |
| 特店 | 15.顯示結果畫面 | 特店收到歐買尬金流的導向請求後,顯示繳費資訊等結果畫面使消費者得知該筆訂單的繳費相關資訊,以後續進行付款相關作業 | |
| 消費者 | 16.依付款方式繳費 | 消費者依據特店所接收到之繳費資訊, 依付款方式完成繳費 | |
| 銀行系統 | 繳費後 | 17.確認付款資料 | 確定消費者付款後,銀行系統接收消費者付款資訊,依照對應的付款方式,確定並更新付款狀態。 |
| 銀行系統 | 18.背景通知付款結果 | 確定消費者付款成功後, 銀行系統於背景通知歐買尬金流。 | |
| 歐買尬金流 | 19.背景接收/處理付款結果 | 歐買尬金流接收並解析銀行系統傳送過來的消費者付款資料等相關繳費資訊 | |
| 歐買尬金流 | 20.背景通知特店付款結果 | 歐買尬金流準備好消費者付款完成的資料後,透過訂單資料設定的回傳位址[ReturnURL]送至特店。 | |
| 特店 | 收到付款通知後 | 21. 背景(Server POST)接收付款結果 | 特店接收並解析歐買尬金流傳送過來的消費者付款資料,並自行更新特店的訂單付款狀態。 |
| 特店 | 22.商品出貨或和做特店其他處理流程 | 特店接收歐買尬金流傳送之付款狀態並更新訂單付款狀態後,後續進行出貨或其他處理流程。 |
